Zweikreiser-Audionschaltungen für UKW und KW
FM regenerative receiver and regenerative shortwave receiver with two tuned circuits.
by D.A.W. Mast
.jpg)
I have built an FM receiver with a Q-multiplier based upon
the 'Kurzwellen Audion' receiver described at www.b-kainka.de/bastel3.htm and
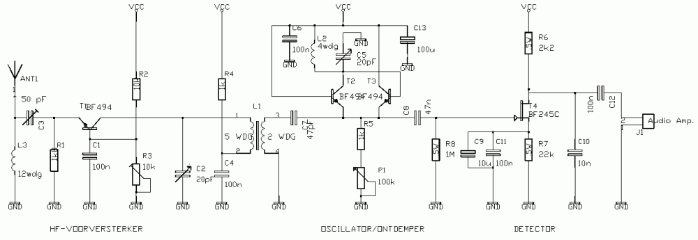
the 'UKW-Audion ohne Störstrahlung' at www.b-kainka.de/Weblog/logbuch3.html#ukw. The FM-receiver has a tuned RF preamplifier
stage for more sensivity and more selectivity and a separate infinite impedance
detector with a J-FET which is biased as a drain bend detector. A drain bend
detector is a detector in which the J-FET is biased near the cut-off point of
its -Ugs/Id characteristic.
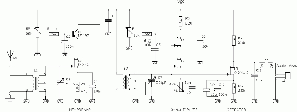
I also have built a shortwave regenerative receiver with a
tuned RF amplifier stage, a Hartley oscillator as seperate Q-multiplier and also
a seperate brain bend detector. A design which resembles the regenerative
receivers of the Great Depression era of the 1930's. The RF-preamp and the
Q-multiplier consists both of cascode amplifiers. It is a very sensitive one.
The regeneration is done by varying the voltage at the gate of T4, which also
adjusts the gain of T3. This design is based upon the High performance
regenerative receiver of Everyday Practical Electronics (EPE)
magazine
zurück