Das Elektronik-Logbuch

Notizen und Tipps von Burkhard Kainka

4.Oktober 2009:  Das Kurzwellen-Retroradio



Auch dieses Jahr gibt es bei Conrad wieder ein Retro-Radio, diesmal ein Kurzwellen-Audion mit dem Bereich 3,5 MHz (80-m-Amaterufunk!) bis 9,5 MHz. Etwas später wird es auch eine Franzis-Version mit anderem Design geben.



Die Schaltung ist eine Weiterentwicklung des Emitterfolger-Audion aus der Bastelecke.






Bausatz bei Conrad
Beschreibung in ELO
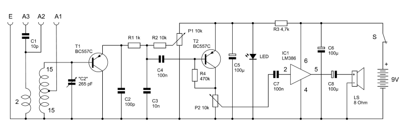
Aufbau

Hinweis zur Kurzwellenspule:

Die fertig gewickelte Spule mit 15+15+2 Windungen ist als Ersatzteil oder für Eigenentwicklungen auch bei Modul-Bus erhältlich. Bei einem Außen-Rastermaß von 7 mm passt sie diagonal auf eine Lochrasterplatine. Auch der Einsatz auf einer Steckplatine ist möglich.


Hinweise zum Einsatz des LM386 von Wolfgang Hartmann: Optimierung_am_LM386.pdf

Diese Hinwese kann ich bestätigen. In der obigen Schaltung betreibe ich den Verstärker mit geringer Verstärkung. Ein Versuch mit 200-facher Verstärkung und ohne Zwischenverstärker brachte große Stabilitätsprobleme. Wie im Schaltbild gezeigt ist der LM386 jedoch sehr gutmütig.