
von Harald Körner



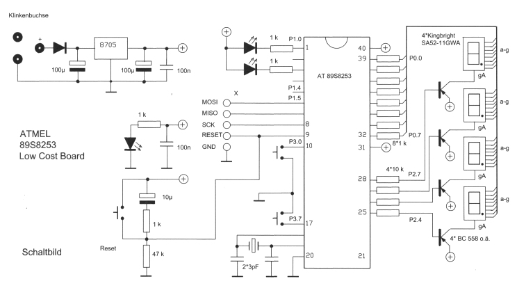
1. Stromversorgung
Nach der Verpolschutzdiode folgt ein
Ladekondensator und der bewährte Spannungsregler 7805 nebst Stützkondensator
und Kontroll-LED.
Die Schaltung läuft mit fast jedem Steckernetzteil von 8 – 10 Volt, die
Klinkenbuchse ist entsprechend auszuwählen. Die vier großen Lötpunkte gestatten
die Verwendung unterschiedlicher Buchsen.
2. Display
und Ports
Als Display werden 4 Sieben-Segment-Anzeigen
13,5 mm mit gemeinsamer Anode verwendet, auf das Leitungsmuster passt
Kingbright SA 52-11.
Zur Ansteuerung sind beliebige PNP – Kleinsignaltransistoren verwendbar.
Es werden hierfür die Ports P0 und P2 verwendet. An Port P3 sind zwei
Ein-Taster vorgesehen und von Port P1 sind P1.0 bis P1.4 frei verfügbar bzw.
mit LED bestückt.
3. Microcontroller
Für den Microcontroller wird in
eine 40-polige
IC-Fassung verwendet. Quarz 11.059 MHz mit 2 x 2-3pF und Reset-Logik
entsprechen der Standardbe-schaltung. Zur Flash-Programmierung
wird die
SPI-Schnittstelle des Controllers mit den Portanschlüssen P1.5,
P1.6 und P1.7 sowie Reset und GND verwendet. Für den
Anschluß an den Parallelport des PC werden diese Leitungen
auf ein Stück Buchsenleiste (5 Buchsen lang), vergoldet,
Rastermaß 2,54 geführt.
4. Anschluß
an den PC
Es wird der parallele (Drucker-) Port des PC verwendet. Die
Leiterplatte für dem 25-poligen Sub-D Stecker DB25 ist nur ein
Vorschlag. Findige Bastler können
ein altes Druckerkabel umbauen und die drei Widerstände im
Steckergehäuse
unterbringen. Als Kabel wird möglichst flexibles
dünnes Litzenkabel verwendet
(z.B. dünnes Steuerkabel oder ein halber Meter altes USB-Kabel,
GND kommt dann
an die Schirmlitze). Zum Einstecken in das Board dient ein
Stück Siftleiste,
vergoldet , passend zu der Buchsenleiste. Die relativ kleine
Stiftleiste sollte
zur Verbindung mit dem Kabel auf einen Streifen
Universal-Leiterplatte gelötet
werden und das ganze oberhalb der Steckerstifte mit etwas Epoxy –
Kitt
ummantelt werden. Aber Vorsicht mit dem Stecker, die Ausgänge
der
Parallelschnittstelle sind nicht kurzschlußfest! Wem das zu
riskant ist, der
sollte besser hier eine 9-polige Sub-D Steckverbindung verwenden.


Vom Centronics–Anschluss werden die Leitungen D0, D2, D3, BUSY
und GND verwendet. In die drei Datenleitungen wird je ein Widerstand
220 Ohm
eingelötet.
Es gelten folgende Kofigurationen:
Centronics Sub D
25pol.
Mikrocontroller
Leitung
Stecker-Pin
Leitung
Port
–Adr. Pin
D0
2
MOSI
P1.5
6
D2
4
RESET
Reset
9
D3
5
SCK
P1.7
8
BUSY
11
MISO
P1.6
7
GND
18-25
GND
20
SCK: Taktleitung
MISO: Daten lesen
MOSI: Daten schreiben
RESET:
Reset-Leitung
5. Aufbau
des Boards
Sind alle Löcher gebohrt, wird zuerst die
Stromversorgung bestückt und die Spannung gemessen. Sie soll 4,9 – 5,0 V
betragen. Dann LED`s und 7-Segment-Anzeigen mit Widerständen und Transistoren einlöten sowie den 40-pol.
IC-Sockel. Durch Antippen mit dünnen Drahtspitzen (die mit GND bzw. 5 V
verbunden sind) in die jeweiligen Sockelkontakte wird die 7- Segment-Anzeige
geprüft. Dann die restlichen Bauteile einlöten, den Schaltkreis richtig herum
einsetzen und es kann losgehen.

Als ideale Programmiersprache erwies sich für den
Mikrocontroller AT 89S5253
BASCOM-8051 von MCS-Elektronik. Sie erlaubt unter anderem die direkte
Programmierung des MC und die compilierten Programme laufen sehr schnell.
Die
Handhabung ist BASIC-typisch einfach. Die kostenlose Demo-Version
erlaubt ausreichend umfangreiche Programme und wird heruntergeladen von
der Seite www.mcselec.com
über downloads / BASCOM / BASCOM-8051 / setupdemo.zip und das umfangreiche
Handbuch als pdf-Datei gleich mit dazu.
Nach Entpacken erhält man setupdemo.exe, die erstmal installiert
werden muss. Man hat nun BASCOM 8051 Version 2.0.14.0. BASCOM-exe kann
gestartet werden. Es
öffnet sich BASCOM 8051 IDE.
Vor Beginn ist der Compiler wie folgt einzustellen:
Options→Compiler→Output:
Binary file; HEX file
→Communication: Baudrate 2400; Frequency
11.059 MHz
COM
1; Parity
None; Databits 8
StopBits 1;
Handshake None; Emulat. TTY
→Programmer: Sample
Electronics ISP
Programmer
Parallel
LPT-adress 378; Port delay 2
→Environment: Font Bold nicht
Nun kann man sich unter File→Open→Samples schon mal ein paar
Beispiel-programme anschauen. Hat man ein eigenes Programm erstellt,
gespeichert und war die Compilierung erfolgreich (daran zu erkennen,
daß neben xxx.BAS auch xxx.BIN und xxx.HEX gebildet worden sind),
so kann man „send to chip“ anklicken. Es öffnet sich
der Sample Electronics ISP Programmer. Als Chip den 89S8253
auswählen und mit dem Button “Auto program chip“ wird
alles auf den Controller geflasht. Das Programm
startet auf dem Board meist selbst, ansonsten Steckverbinder abziehen
und Reset
drücken. Viele auf dem Board lauffähige Programme, u.a.
Frequenzzähler, Digitalvoltmeter
und Signalgenerator sind in dem Buch „Basiskurs
Mikrocontroller“ von Burkhard
Kainka zu finden. Auf www.b-kainka.de
stehen sie unter „Mikrocontroller“ zum download bereit.
Kleines Testprogramm:

Wenn die LED an der Portleitung P1.0 blinkt, ist alles in Ordnung!
Adressierung der 7-Segment-Anzeige binär und dezimal:
P0.7 0.6
0.5 0.4
0.3 0.2 0.1 0.0
d
c e
dp
b
g
a
f
DEZ Ziffer
0
0
0
1
0
1
0 0
20
0
1
0
1
1
0
1
1
1
183
1
0
1
0
1
0
0
0
1
81
2 usw.