| Start
Experimente
- SMD-Platine - Hack 1-5 - Hack 6-10 - Hack 11-14
Grundlagen
Produkte
Neues
Impressum
|
Hardware-Experimente mit SMD-Platinen
Ein bestehendes Gerät verbessern,
umbauen, völlig anders einsetzen oder zum Teil eines größeren Projekts machen,
das nennen viele einen Hardware-Hack. Ein gelungener Hack ist immer auch ein Triumpf über die Technik und wird
viel bewundert. Wer selbst ein erfolgreicher Hardware-Hacker sein will, muss
schon einiges drauf haben oder es irgendwie erst mal lernen. Und dazu braucht
man ein geeignetes Übungsprojekt und das nötige Fachwissen. Beides soll hier vermittelt werden. Der Anlass
dazu kam mit einem Zufall, genauer gesagt durch ein großes Missgeschick.
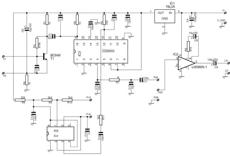
Es handelt sich um die Platine zum Franzis-Fledermausdetektor. Statt eines AM/FM-Radio-ICs CD2003 wurde bei der
Neuauflage versehentlich ein Darlington-Leistungstreiber ULN2003 eingebaut. Der Hersteller
hat den Fehler sofort erkannt und auch den Hergang rekonstruieren können.
Kurz vorher war schon mal eine ähnliche Frage im Zusammenhang mit
CMOS-ICs aufgetreten. Da hieß es, die Zahl ist entscheidend, die Buchstaben
vorn stehen nur für den Hersteller (HEF4001 oder MC4001, ganz egal). In diesem
Fall schien es ähnlich, und ein Mitarbeiter wollte nicht gleich wieder die
(scheinbar) gleiche Frage stellen. Sieht auch gleich aus, gleiche
Gehäusebauform, wird schon stimmen. Stimmte aber leider nicht. Und so kam es,
dass eine große Anzahl dieser falsch bestückten Platinen nun sehr preiswert für
Experimente zur Verfügung stehen.
Ein gelungener Hardware-Hack geht so: Man bekommt ein Gerät
oder ein Platine in die Hände und versucht erst einmal zu ergründen, was genau
die ursprüngliche Funktion war. Dann analysiert man so gut es geht die
Schaltung und besorgst sich nach Möglichkeit auch die Datenblätter der verbauten
ICs. Und dann kommt die kreative Phase: Was könnte man daraus bauen, was wird
gebraucht und ist mit vertretbarem Aufwand hinzubekommen. Also Schaltungen
planen und überlegen, wie es gehen könnte. In der nächsten Phase dann wird das dann
umgesetzt und ausprobiert. Kann sein, dass man ein IC auslöten muss, was
natürlich eine gewisse Herausforderung darstellt. Oder es müssen Leitungen
durchtrennt und Drähtchen eingelötet werden. Gerade bei SMD-Platinen ist das
nicht ganz einfach. Da nun genügend genau gleiche Platinen vorhanden
sind, kann all dies aber in aller Gründlichkeit ausprobiert werden.
Was natürlich auch dabei herauskommen soll sind mehrere
nützliche Anwendungen der Platine bzw. der Bauteile. Die Platine gibt es
sozusagen im Dutzend billiger, da kauft man am besten gleich einen ganzen
Stapel bzw. einen größeren Haufen, wenn man in der Gruppe arbeitet. Daraus
werden dann nach und nach ganz unterschiedliche
Anwendungen. Einige sinnvolle Projekte sollen hier vorgestellt werden. Aber dabei soll es nicht bleiben. Wer eine
neue Anwendung entwickelt hat, möge sie bitte kurz dokumentieren und einsenden.
In Elexs soll dann nach Möglichkeit eine Sammlung
dieser Projekte entstehen. Und die besten sollen auch in der ELO bei Franzis
veröffentlich werden. Das Projekt wird von Franzis unterstützt. Und Franzis winkt zusätzlich noch mit
einem ganz besonderen Preis: Wenn es jemand gelingt, ein richtig überzeugendes
und nachbausicheres Bauprojekt mit
dieser Platine auf die Beine zu stellen, dann kann er der Autor eines Franzis-Lernpaketes
oder Bausatzes werden.
|
 
Dazu gibt es das Eagle-Paltinen-Layout, mit
dem man die einzelnen Verbindungen besser verfolgen kan. Wichtig ist
das vor allem bei Leitungen, die untere einem IC verlaufen.
|

Und was
natürlich nicht fehlen darf sind Informationen über das IC, das nun
versehentlich auf der Platine gelandet ist. Es handelt sich um den Leistungstreiber
ULN2003. Er enthält sieben Darlington-Leistungstransistoren mit den passenden
Basis-Vorwiderständen und zusätzlichen Freilaufdioden an den Ausgängen. Das IC
ist außerordentlich nützlich und wird vielseitig eingesetzt, z.B. als
Lampentreiber, zur Ansteuerung von Relais oder als Leistungstreiber für
Schrittmotoren. Ein direkter Einsatz auf der Platine ist machbar und auch
sinnvoll, sogar in Zusammenhang mit den anderen Baugruppen. Das war also gar
nicht die schlechteste Wahl, wenn schon eine Verwechselung, dann bitte genau
dieses IC.
Wie man sieht, ist noch ein Lautsprecherverstärker LM386 auf der
Platine
vorgesehen. Allerdings sollte hier ein bedrahtetes Bauteil selbst
eingelötet
werden, zusammen mit den zugehörigen Elkos. Der Verstärker ist eine in
sich
abgeschlossene Einheit und kann ohne jede Änderung der Platine
verwendet
werden. Das wäre also schon mal der erste mögliche Einsatzzweck: ein
NF-Verstärker. Der LM386 ist ebenfalls bei Modul-Bus erhältlich.
Was man außerdem gleich mitbestellen kann ist der CD2003, also der
Baustein, der
ursprünglich auf die Platine gehört. Mit etwas Geschick lässt sich das
IC
austauschen. Damit käme man etwas mehr an den ursprünglichen
Einsatzzweck der Platine.
Bei Modul-Bus erhältlich: SMD-Platinen Piezo-Schallwandler Glühlampe 6V/100 mA NF-Verstärker LM386 Radio-IC CD2003
|
|