| Start
Experimente
Grundlagen
Produkte
- DRM
- - DREAM
- - ZF-Filter
- - Prüfsender
- - AM+SSB
- - Antenne
- - Vorkreis
- - AGC
- - Aufbau
- - Parameter
- - Ferrit
- - Pegel
- - Aktivantenne
- - Preselektor
Neues
Impressum
|
AGC-Parameter anpassen

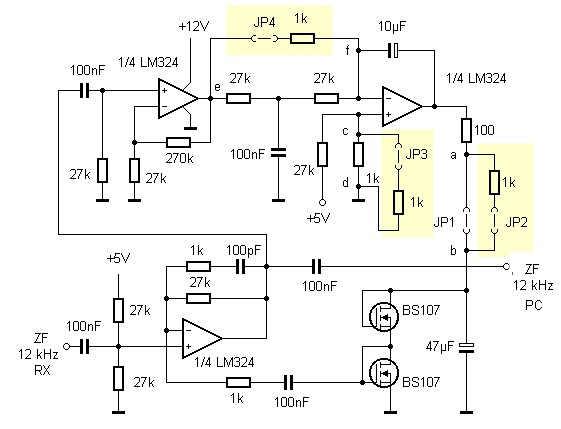
| Die DRM-Empfänger-Erweiterung legt zahlreiche
Parameter fest, die den Wunsch nach individueller Anpassung wecken. Dabei
geht es z.B. um den Regelumfang, die Regelzeitkonstante und den Ausgangspegel.
Mit drei Widerständen und drei zusätzlichen Jumpern auf dem Punktrasterfeld
lässt das Verhalten der AGC beeinflussen.
Die AGC verwendet zwei VMOS-FETs BS107 als variable Widerstände.
Die Kennlinie zeigt, dass der Transistor bei einer Gate-Spannung von etwa
2 V zu leiten beginnt. Für beide Transistoren in Reihenschaltung zeigt
sich ein enger Bereich zwischen etwa 3 V und 4 V, in dem fast der gesamte
Regelbereich liegt.
|

| Die Kennlinie zeigt eine weiche Krümmung, die
in jedem kleinen Abschnitt näherungsweise als Gerade angesehen werden
kann. Für kleine Signale ergibt sich also ein konstanter differenzieller
Widerstand. Wie genau diese Näherung gilt, zeigt eine Messung der
entstehenden Verzerrungen. Dazu wurde ein Sinus-Signal mit ca. 5 kHz auf
den Eingang der AGC gelegt. Je nach Aussteuerung im Regelbereich zwischen
1 mV und 30 mV erkennt man Obertöne bei ca. 10 kHz und bei ca. 15
kHz, die im ungünstigsten Fall bei etwa -50 dB liegen. |

| Das Ergebnis lässt es sinnvoll erscheinen, den
Regler insgesamt bei kleineren Pegeln zu betreiben. Diesem Zweck dient
der zusätzlich eingefügte Jumper J3. In geschlossenem Zustand
wird ein Widerstand von 1 k zusätzlich an den Spannungsteiler am nichtinvertierenden
Eingang des Integrators gelegt. Damit halbiert sich die dort anliegende
Gleichspannung und damit die geregelte Ausgangsspannung der AGC. Plötzliche
Pegeländerungen bleiben dann im sicheren Bereich, was vor allem beim
DRM-Empfang Vorteile bringen kann. |

| Beim AM-Empfang wird der Regelumfang von ca. 30 dB
teilweise als zu hoch empfunden. JP1 ist bereits auf der Platine vorhanden
und dient zum Abschalten der AGC. Will man den Regler aber nicht ganz abschalten
sondern nur den Regelumfang verringern, kann statt dessen der zusätzliche
Jumper JP2 geschlossen werden. Fügt man statt des Widerstands von
1 k ein Poti mit z.B. 10 k ein, kann die maximale Verstärkung frei
eingestellt werden.
Die Regelzeitkonstante wurde speziell für den DRM-Betrieb optimiert
und darf für AM auch kürzer sein. Dies ereicht man mit dem zusätzlichen
Jumper JP4, der den Integrator ca. 50 mal schneller macht. Auch hier könnte
statt des Festwiderstands ein Poti mit ca. 10 k eingesetzt werden.
|

| Die Erweiterung benötigt nur drei Widerstände
mit je 1 k sowie drei zusätzliche Jumper. Die nötigen Verbindungen
wurden mit Fädeldraht auf der Unterseite der Platine realisiert. Insbesondere
beim Empfang konventioneller AM-Sender haben sich die neuen Parameter gut
bewährt. Die Sendersuche macht besondere Freunde mit dem AM-Mode und
der umfangreichen Stationsliste in den neueren DREAM-Versionen.
Download DREAM,
kompiliert für Windows und Linux, mit AM-Schedule
|

zurück
weiter
|