| Start
Experimente
- Roboter 1
- Roboter 2
- Roboter 3
- Roboter 4
Grundlagen
Produkte
Neues
Impressum
|
Tipps und Tricks zum Roboterbau
von Markus Bindhammer (Bindis@web.de)

| Roboter selbst zu bauen ist
gar nicht so schwer, wie man glaubt. Aus einfachen Materialien und mit
wenig Werkzeugaufwand lassen sich eine Reihe mobiler Maschinen fertigen,
die auf Geräusche, Licht oder Berührung reagieren. In dem folgenden
Word-Dokument werden Antriebskonzepte sowie elektronische Schaltungen vorgestellt,
nach denen jeder seinen individuellen Roboter entwickeln und basteln kann.
Robo2.pdf (robo2.zip, 130 KB)
|

| Neben zahlreichen Konstruktionszeichnungen enthält
das Dokument auch umfangreiche Hinweise zur Ansteuerung von Gleichstrommotoren,
Schrittmotoren und umgebautren Servos. Außerdem werden Steuerungskonzepte
vom Klatschschalter bis zur Reflexlichtschranke erläutert. |

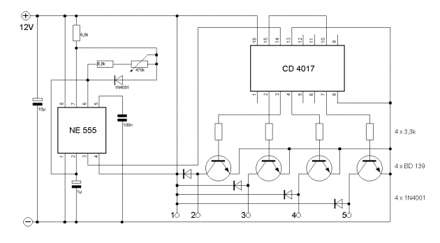
Ein weiterer Vorschlag für eine Schrittmotorsteuerung:
Der Robohead (robohead.pdf, 81 KB)
|