Elektronik-Start, Platinen

In der Nachbesprechung der Kinder-Lötaktion haben wir alle Schwierigkeiten betrachtet, die in der Praxis aufgetreten waren. Vor allem für Kinder deutlich unter 10 Jahren waren die Papierplatinen schwieriger als normale Platinen. Deshalb kam die Idee auf, auch echte Platinen für die Projekte zu entwickeln. Bei geringer Größe und ausreichender Stückzahl kann man Kosten um 0,30 € pro Platine erreichen, was die Projekte kaum belastet.

Entwurf der Blinkerplatine
Die Blinker-Platine ist nun als ein Projekt des Ortsverbands L05 des Deutschen Amateur Radio Clubs gekennzeichnet. Es sind zwei unterschiedliche Kondensatoren vorgesehen, von denen nur einer bestückt werden soll. Die Batterieanschlüsse haben jeweils zwei zusätzliche Löcher, durch die man nach dem Vorbild der Papierplatine die Anschlussdrähte führt, um eine Zugentlastung zu erreichen.

3D-Ansicht
Die Lötarbeiten sind nun wesentlich einfacher, weil man die Bauteilanschlüsse nach dem Einlöten nur noch kürzen muss. Beim ersten Probeaufbau wurde noch nicht der Batterieanschluss eingebaut sondern Drahtanschlüsse zur leichteren Kontaktierung mit Krokoklemmen vom Netzteil. Der Blinker wurde mit einem Elko von 1 µF bestückt.

Der aufgebaute Blinker
Die beiden Sensor-Schaltungen wurden zu einer Platine vereint, weil die Darlingtonschaltung genauso mit dem Berührungssender, der E-Feld-Antenne und der LED als Fotodiode arbeitet. Diese Platine hat wie die Blinker-Platine eine Größe von 3 cm * 5 cm.

Die Sensorplatine
Die Platine kann ohne die LED D2 bestückt werden und dient dann als Berührungssensor, E-Feld-Sensor, Leitungssucher usw. Wenn man eine geeignete LED als Lichtsensor mit einbaut, kommt diese Funktion hinzu. Gleichzeitig kann die Sensor-LED bei geeigneten Lichtverhältnissen die Empfindlichkeit für statische Felder erhöhen, weil der sehr kleine Fotostrom einen geeigneten Arbeitspunkt des Darlington-Verstärkers einstellt. Die Versuche haben gezeigt, dass bei sehr geringer Helligkeit die höchste Empfindlichkeit gegeben ist. Man erkennt dann die Annäherung elektrischer Ladungen aus größerer Entfernung bis ca. 1 m.

Bauteileansicht
Beim Aufbau empfiehlt es sich, die Sensor-LED vorab auf ihre Eignung zu überprüfen. Man kann für D2 zunächst verschiedene LEDs provisorisch einstecken und eine mit großer Empfindlichkeit aussuchen, die man dann einlötet.

Der aufgebaute Sensor
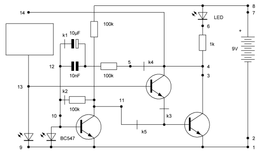
Aus drei Papier-Platinen wurden zwei Leiterplatten entwickelt. Wenn man die immer gleiche letzte Stufe mit dem Vorwiderstand von 1 kΩ und der LEDs betrachtet, kommt schnell die Idee auf, eine kombinierte Platine daraus zu machen, die dann je nach Projekt nur teilweise bestückt wird. Die drei einfachen Schaltungen wurden zunächst zu einer vereint. Durch Teilbestückung kann jedes der drei Miniprojekte einzeln aufgebaut werden. Zusätzlich wurde eine zweite Sensor-LED eingebaut. Außerdem gibt es wieder zwei alternative Kondensatoren.

Blinker plus Sensorschaltungen
Die Schaltung kann nun ganz unterschiedlich bestückt werden, um die drei Grundfunktionen zu erreichen. Wenn man später etwas ändern wollte, müsste man Teile auslöten. Um das zu vermeiden und im Interesse größerer Flexibilität wurden im nächsten Schritt Trennungen eingefügt, die man durch Jumper schießen kann. Die beiden Kontakte der Stiftleisten K1 bis K5 sollten aber mit einer Leitung verbunden werden, sodass man sie im Normalfall unbestückt lassen kann. Erst bei Bedarf sollten die Verbindungen getrennt und die Stiftleiste eingefügt werden.

Kontaktbrücken K1 bis K5
Durch die Trennungen ergeben sich zahlreiche unterschiedliche Schaltungsvarianten, die viele neue Anwendungen erlauben. Oft sind dazu Verbindungen nach außen nötig.
Zusätzlich bekommt die Schaltung deshalb externe Anschlüsse, die mit 1 bis 14 nummeriert sind. Die zweiseitige Platine wurde mit Target3001 gezeichnet. Die externen Anschlusspunkte liegen an den Rändern und sind als zweiseitige rechteckige Flächen mit Mittelloch ausgeführt. Sie lassen sich gut mit Krokoklemmen oder mit angelöteten Drähten verbinden. Alle Stiftleisten sind auf der Unterseite verbunden, sodass man sie zunächst nicht bestücken muss. Bei Bedarf kann man die untere Verbindung durchtrennen und die Stifte einlöten.

Das Platinen-Layout

Bestückte 3D-Ansicht
Die 3D-Darstellung in Target3001 zeigt die Platine mit voller Bestückung. Auf der Rückseite erkennt man die verbundenen Steckkontakte. Die Verbindungen kann man bei Bedarf durchtrennen.

Die Rückseite
Unter www.elektronik-labor.de/Notizen/Platinenprojekte.html findet man die Gerber-Dateien dieser Platinen. Fertige Platinen und Bauteile für die vorgeschlagenen Versuche findet man auch bei AK Modul-Bus: https://www.ak-modul-bus.de/
Vor der ersten Bestellung einer Platine baue ich nach Möglichkeit einen
Prototyp zur Überprüfung des Layouts. Oft wird dazu eine Papierplatine aufgebaut.
In diesem Fall wurde im Interesse größerer Stabilität eine Lochrasterplatine
verwendet und die geplante Platine im Maßstab 1:1 ausgedruckt und aufgeklebt.
Anders als für die Blinker-Anwendungen vorgesehen, wurden für die ersten
Messungen und Experimente 10 µF für einen sehr langsamen Blinker und 2,2 nF für
einen Tongenerator eingebaut. Für die beiden Sensor-Dioden wurden rote LEDs
eingelötet. Es kann aber auch sinnvoll sein, sie zunächst unbestückt zu lassen
und in Vorversuchen die am besten dafür geeigneten LEDs auszusuchen.

Funktionsprüfung
Die freie Verdrahtung auf der Unterseite benötigt teilweise isolierte Drähte, während Kreuzungen auf der endgültigen Platine durch Leitungen auf beiden Seiten realisiert sind.

Verdrahtung auf der Unterseite
Mit diesem Aufbau konnte die Funktionalität und die Platinenzeichnung überprüft werden. Alle Tests verliefen wie gewünscht. Und zugleich regte der Prototyp zu immer neuen Versuchen an, sodass die angedachten Anwendungen stark erweitert wurden.
Ursprünglich war der Plan, eine gemeinsame Platine für alle Projekte zu entwickeln, die bei Lötaktionen mit Kindern eingesetzt werden sollte. Als ich das Ergebnis einem Kollegen zeigte, sagte der ganz spontan, dass die Platine für die Kinder zu kompliziert geworden ist. Das stimmt, man müsste ja immer genau im Auge behalten, was gerade nicht eingebaut wird. Und am Ende bleiben Fragen übrig, warum denn diese oder jene Verbindung frei bleiben muss. Fazit ist, die Platine ist nicht für Kinder-Lötprojekte einsetzbar, wohl aber für Ältere, die sich tiefer einarbeiten wollen.
An dieser Stelle entstand der Plan, ein Grundlagen-Buch daraus zu machen. Die zugrundeliegenden Grundschaltungen sollten in zahlreichen Versuchen genauer untersucht werden. Und die vielen zusätzlichen Anwendungen vom NF-Verstärker, dem Signalgenerator und dem Morsegerät bis zum einfachen Kurzwellenempfänger sollten vorgestellt werden.
Die Schaltung ist so einfach, dass man sie auch anders aufbauen kann. Vielleicht ist der eine oder andere ja etwas ungeduldig und möchte nicht erst eine Platine bestellen, sondern gleich loslegen. Hier wurde alles noch einmal auf einer üblichen, doppelseitigen Standard-Lochrasterplatine mit 4 cm * 6 cm aufgebaut. Für die großen Sensorflächen war kein Platz mehr, man müsste sie bei Bedarf extern anschließen. Für den Lichtsensor D1 wurde eine grüne LED eingebaut. D3 wurde diesmal mit einem Fototransistor PT334 bestückt.

Freier Aufbau

Untere Verbindungen
Die Verwendung von Lochrasterplatinen ist immer dann zu empfehlen, wenn es um Versuche geht, die noch verändert werden könnten. Alle Schaltungen aus diesem Buch lassen sich so problemlos testen.
Die professionell gefertigte Platine kann ganz unterschiedlich bestückt werden.
Beim ersten Test wurden noch keine Sensor-LEDs eingebaut, damit sie bei Bedarf
provisorischen eingesteckt und auf ihre Eignung getestet werden können. An
Stelle von D3 kann auch ein Fototransistor im LED-Gehäuse eingesetzt werden,
was weiter unten noch genauer beschreiben wird.

Der erste Test
Da die Blinkfrequenz in weiten Grenzen wählbar ist, kann sie auch in den Tonbereich verschoben werden. In diesem Fall wurde C2 mit 10 nF bestückt. Zwischen den Anschlüssen 2 und 3 wurde ein Piezo-Schallwandler angeschlossen. Es entsteht ein gut hörbarer, tiefer Ton. Die LED scheint gleichförmig zu leuchten. Wenn man die Platine allerdings schnell bewegt, erkennt man einzelne Punkte oder Striche, und damit die schnelle Impulsfolge.
Bei Bedarf kann dann zusätzlich ein Elko mit 1 µF bis 10 µF als C1 provisorisch eingesteckt werden, um die Frequenz stark zu verkleinern. Dann entsteht ein sichtbares Blinken, und gleichzeitig hört man bei jedem Umschalten ein Knacken.
Die Doppelkontakte K1 bis K5 wurden noch nicht bestückt. Diese fünf Verbindungen sind standardmäßig geschlossen und müssten erst beim Einbau der Pfostenstecker durch Trennen einer Leiterbahn geöffnet werden. Die geschlossenen Verbindungen bedeuten, das C1 und C2 parallel liegen, sodass jeweils der größere Kondensator wesentlich die Frequenz bestimmt.
Außerdem ist der Berührungssensor fest mit dem Blinker verbunden. Bei einem langsamen Blinker kann die gleichzeitige Funktion des Berührungssensors beobachtet werden. Wenn man die Kontakte 13 und 14 mit dem Finger berührt, sieht man eine geringe Resthelligkeit in den Aus-Phasen und außerdem ein verändertes Zeitverhältnis zwischen An und Aus.
Das Buch und die Platinen sowie einen Bauteilesatz gibt es auch bei AK Modul-Bus: https://www.ak-modul-bus.de/stat/buch_schaltungen_und_projekte.html