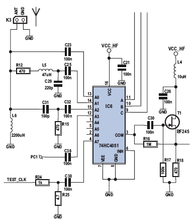
Das
Elektronik-LogbuchBeim Experimentieren mit dem Elektor-SDR habe ich ein Schwingkreis an den hochohmigen Antenneneingang 4 gelegt (Siehe Preselektor). Es funktionierte zwar im Prinzip, aber der Schwingkreis war ungewöhnlich stark gedämpft. Wenn man den Eingang mit der Software ausgewählt, sollte am Pin 12 des ICs mit einem hochohmigen Spannungsmesser ca. 2 V zu messen sein, weil der CMOS-Schalter über R16 vorgespannt ist. Gemessen wurde allerdings 0 V. Andere Eingänge zeigten 0 V oder 5 V. Die Vermutung war also: Der Eingangsmultiplexer 4051 war beschädigt, statt der guten Isolierund hatten sich interne Ableitwiderstände gebildet.

Das muss so passiert sein: Bei einem nahen Gewitter war die Antenne noch angeschlossen. Ein Blitz hat nun den CMOS-Baustein beschädigt, den Rest des Empfängers aber verschont. Der normale Antenneneingang mit Schraubklemmen funktionierte übrigens auch mit dem defekten IC noch tadellos, wahrscheinlich weil er durch die Antennenfilter niederohmiger ist. Nach dem Einsetzen eines neuen IC funktionierten alle Eingänge wieder korrekt.