Der
DRM-Empfänger von ElektorAusführlicher Testbereicht von Stefan Mahn: www.drm-info.de/rx12khz.htm
Kurbeschreibung in ELEXS: www.elexs.de/drm.htm
Themenübersicht und
weitere DRM-Empfänger:
DRM-Empfangspraxis

Der DRM-Empfänger aus Elektor 3/2004 wird als Teilesatz bei Geist-Electronic zusammengestellt und ist als fertig aufgebaute und getestete Platine bei AK Modul-Bus erhältlich. Das Foto zeigt die Version von AK Modul-Bus. Die Unterschiede: In der aufgebauten Version werden Schraubklemmen für Antenne und 12-kHz-ZF-Ausgang zur Soundkarte bestückt. Im Bausatz wird statt dessen ein Anschlusskabel zur Soundkarte beigelegt. Ansonsten werden in beiden Versionen die selben Bauteile verwendet. Eine einzelne Platine kann man auch direkt bei Elektor bestellen. Alternativ kann man die Platine selbst herstellen. Das Layout liegt auf der Elektor-Homepage zum freien Download.

Der schwierigste Teil beim Zusammenbau ist der DDS-Chip im SMD-Gehäuse mit Beinchenabständen von nur 0,65 mm. Deshalb ist mancher froh, dass man den Empfänger auch fertig aufgebaut bekommen kann. Die Chipkondensatoren mit 0,1 µF haben übrigens die Baugröße G1206, die Bezeichnung in der Stückliste in Elektor beruht auf einem Tippfehler.
Hier die Abstimmsoftware dazu, ein VB-Beispiel und das gebrauchsfertige Programm DRM.EXE. Letzte Änderung: Große Abstimmschritte wurden auf 5 kHz verkleinert. Download (drmrx.zip, 170 KB)

Erfahrungen beim Zusammenbau
Inzwischen sind mehrere hundert Empfänger im
Einsatz. Nur ganz
selten kam es zu Problemen beim Aufbau und beim Test. Die bisher
aufgetretenen
Fehler sollen hier aufgelistet werden, um die Fehlersuche in
ähnlichen
Fällen zu erleichtern:
In einem Fall war ein Quarzoszillator defekt. Die Ausgangsamplitude war zu gering und die mittlere Spannung lag bei nur ca. 1 V. Damit wurde die DDS nicht korrekt angesteuert.
An einem Gerät wurde ein defekter BF245 entdeckt. Zwischen Drain und Source konnte man einen Kurzschluss messen.
Ein defekter Mischer TUF-1 wurde als Ursache für die schlechte Funktion eines selbst aufgebauten Bausatzes entdeckt. Das Ausgangssignal lag um 20 dB tiefer als üblich. Auffälliger war aber die fast völlig fehlende Trägerunterdrückung. Mit der eingestellten Empfangsfrequenz 0 wurde ein um 40 dB höherer Pegel gemessen als üblich. Normalerweise ragt der Träger nur um ca. 40 dB aus dem Rauschen.
Einmal wurde versehentlich ein falscher Kondensator im ZF-Anpassfilter eingebaut. Dieser und ähnliche Fehler führen dazu, dass der Empfänger fast taub ist. Im Normalfall reicht zum Test eine Messstrippe. Irgendwelche AM-Sender im 49-m-Band müssen dann schon mehr als 30 dB aus dem Grundrauschen ragen.
Bei den Funktionstests bei AK Modul-Bus wurden auch die Abweichungen des zweiten Oszillators von der Sollfrequenz 467 kHz gemessen. Hier war alles in Ordnung, die Abweichungen lagen in beide Richtungen verteilt und waren immer deutlich kleiner als 1 kHz. Das bedeutet, es war richtig, den preiswerten Keramitresonator statt eines teuren Quarzes einzusetzen.
Allgemein wird die Erfahrung gemacht, dass der Empfänger fast immer auf Anhieb funktioniert. Da keine Abgleichpunkte vorhanden sind, kann man fast nichts falsch machen. Hinweis für den ersten Test: Die Spannungsangaben im Schaltbild von Elektor gehen davon aus, dass der DDS-Chip bereits über die Software initialisiert ist. Nach einem Neustart kann sich das IC zuerst in einem Power-Down-Modus befinden, wobei die Ausgangsspannung Null ist. Man muss also zuerst das Programm DRM.exe aufrufen und dann messen.
Kabel zur Soundkarte
Hier sollte man einen Stereo-Klinkenstecker verwenden und
beide Kanäle
parallel schalten. Vor allem beim DRM Software Radio ist der
Eingangskanal
nicht klar definiert. Es kann passieren, dass der falsche Kanal
abgefragt
wird, wenn man ein Monokabel verwendet.
Antenne
Mögliche Misserfolge können an einer
ungünstigen Antenne
liegen. Vor allem Innenantennen bringen oft zu viel
Breitbandstörungen.
Besser ist eine Außen-Drahtantenne, die mehr als 5 m im
Freien hängt
und am Ende isoliert abgespannt wird. Der Pegel allein ist nicht
entscheidend,
sondern der Störabstand ist wichtiger. In Elektor 4/04 werden
unterschiedliche
Antennentypen vorgestellt.
Vorselektion
Manchmal wurde kritisiert, dass der Empfänger ohne
Vorselektion
arbeitet und damit auch auf der jeweiligen Spiegelfrequenz empfindlich
ist. Das ist tatsächlich ein Kompromiss, der nötig
war, um einen
preiswerten Empfänger zu bauen. Auf Kurzwelle hat er sich aber
sehr
gut bewährt. Die Spiegelfrequenzen aller aktiven
DRM-Frequenzen liegen
jeweils außerhalb anderer Rundfunkbänder. Das liegt
vermutlich
an der weisen Voraussicht der internationalen Wellenkonferenz, da auch
schon alte Radios ab ca. 1930 eine ähnliche ZF hatten und man
Rücksicht
auf deren mangelnde Spiegelfrequenzunterdrückung nehmen
wollte. In
Elektor 4/2004 findet man viele Vorschläge für eine
zusätzliche
Vorselektion mit Drehko, Kapazitätsdiode oder Keramikfilter.
Besonders
einfach und wirksam ist ein 6-MHz-Keramikfilter, wie es für
die Ton-ZF
in Fernsehern verwendet wird. Damit bekommt man ein "sauberes"
49-m-Band und hält z.B. Störungen aus dem
40-m-Amateurfunkband
fern. Trotzdem, mit oder ohne Vorselektion, auf den
Kurzwellenfrequenzen
konnte ich fast keinen Unterschied feststellen. Im Interesse der
Bequemlichkeit
beim Frequenzwechsel verwende ich deshalb auf Kurzwelle keine
Vorselektion.
Auf Mittelwelle sieht es etwas anders aus. Hier bringt Vorselektion
viel.
Obertonmischung
Der Ringmischer liefert prinzipiell nicht nur die
Mischprodukte LO+ZF
und LO-ZF, sondern mischt auch mit allen ungeraden Obertönen
des ersten
Oszillators, also z.B. (LO*3)+ZF und (LO*3)-ZF), wobei die Signale hier
ca. 10 dB schwächer sind. Jeder kann das leicht ausprobieren.
Am besten
geht es mit einem starken DRM-Signal, z.B. auf der Frequenz 15440 kHz
(DW
aus Sines/Portugal). Der Oszillator wird im Normalfall auf 15440 kHz +
455 kHz = 15895 kHz eingestellt. Ein Drittel dieser Frequenz ist ca.
5298
kHz, d.h. der Empfänger muss auf 5298 kHz + 455 kHz = 5753 kHz
abgestimmt
werden. Hier findet man ebenfalls das DRM-Signal aus Sines, wenn auch
um
etwa 10 dB abgeschwächt. Immer wenn man die angezeigte
Empfangsfrequenz
um ein Kilohertz verschiebt, verschiebt sich das gut erkennbare
DRM-Spektrum
um drei Kilohertz. Dies ist also ein einfacher Test dafür, ob
ein
beobachtetes Signal tatsächlich mit einem Vielfachen der
Oszillatorfrequenz
gemischt wird.
Besonders bei Empfangsversuchen im Mittelwellenbereich treten auf diese Weise unangenehme Störungen auf, die tatsächlich auf starke Kurzwellenstationen zurückzuführen sind. Man kann sogar auf Mittelwelle scheinbare DRM-Stationen finden, die tatsächlich auf Kurzwelle liegen. Ein Beispiel: Ich möchte DLR in Berlin auf 855 kHz empfangen, aber 500 km ist für Mittelwelle sehr weit und 2 kW sind sehr wenig. An einer Langdraht erscheint trotzdem ein DRM-Signal. Tatsächlich handelt es sich um RTL auf 6095 kHz (855+455=1310, 1310*5=6550, 6550-455=6095). Deshalb bringt eine Vorselektion auf Mittelwelle oft wesentliche Verbesserungen. Für den Empfang von BBCWS auf 1296 kHz verwende ich mit Erfolg ein einfaches Spulenfilter zwischen Langdraht und Antenneneingang. Aber auch eine Ferritantenne bringt gute Ergebnisse.
Frage zur Empfangsleistung von Gerd Egger:
Bei mir funktioniert der Elektor-DRM-Empfänger
tagsüber erstaunlich
gut mit S/N ca. 26 dB für RTL (6095 kHz) und DW (14440, 3995,
6130,
6140) mit einer einfachen abgestimmten "magnetic loop" im Zimmer
nach dem Vorschlag von Herrn Enno DK5NOA. Leider wird abends der
RTL-Empfang
unmöglich, weil der BR auf 6085 kHz mitmischt.. Gibt es eine
einfache
Schaltung zur Vorselektion für diesen Fall ?
Antwort:
Auch bei mir in Essen ist RTL am Abend schwächer und
oft nicht
zu hören. Schuld sind aber nicht die Bayern, obwohl ihr oberes
Seitenband
dann das Signal überragt. Aber es hört genau bei 6090
kHz auf.
Man könnte ein schmaleres ZF-Filter einbauen, aber das
würde
nichts nützen, weil die internen Filter in der Decodersoftware
ohnehin
besser sind. Ich beobachte aber manchmal Sender mit Trägern
auf 6090
kHz und 6100 kHz, die am Abend stärker werden,
während RTL schwächer
wird. Deren Seitenbänder ragen dann in die Bandbreite von RTL.
Bei
mir scheint die Entfernung nach Luxemburg einfach zu gering, so dass
nur
noch die Bodenwelle ankommt. Das Bild zeigt zwei Träger neben
RTL-DRM.
Wenn man den Empfänger etwas verstimmt, wandern sie mit. Das
zeigt,
dass es sich nicht um Signale auf der Spiegelfrequenz handelt, sondern
um Sender im 49-m-Band. Da hilft auch das beste Filter nichts mehr.

Filterbandbreite
und Filtertypen
Der Empfänger ist mit dem ZF-Filter CFW455F von
Murata bestückt.
Die nominelle Bandbreite beträgt 12 kHz bei -6 dB. Die
Durchlasskurve
wurde in ELEXS.de mit einem Rauschgenerator gemessen. Sie ist insgesamt
etwas breiter als nötig, was aber vorteilhaft ist, weil man so
auch
mit gewissen Toleranzen des zweiten Oszillators nie zu weit an den Rand
rutscht. Man könnte auch noch breitere Filter (E=15 kHz, D=20
kHz
oder C=25 kHz) einsetzen. Das ist z.B. interessant, um zwei oder drei
AM-Sender
nur per Software abzustimmen. Aber auch DRM-Sendungen mit 20 kHz
Bandbreite
hat es schon gegeben.
Breiteres Filter: Der Typ BLFY455C mit einer Bandbreite von 25 kHz von Toko ist ab dem 19.4.04 bei AK Modul-Bus erhältlich. Das Filter entspricht dem CFW455C von Murata und hat eine optimale Abschlussimdepanz von 1,5 k. Das Filter wurde im Elektor-DRM-Empfänger getestet und brachte im DRM-Modus gleich gute Ergebnisse wie ein CFW455F. Mit dem C-Typ wird die volle Bandbreite der Soundkarte übertragen.
Lieferbarkeit der Bauteile
Leider kommt es immer wieder einmal zu Lieferproblemen bei
den Spezialbauteilen,
so dass die Geräte und Bausätze teilweise
verzögert ausgeliefert
werden. Einige der Bauteile kann man auch bei Segor (DDS), bei Andys
Funkladen
(Filter) oder bei der Zeitschrift Funkamateur (TUF-1) bekommen.
Für
die meisten anderen Bauteile ist Reichelt die richtige Adresse. Oder
die
Bastelkiste, denn ich habe mich bemüht, weit verbreitete
Bauteile
zu verwenden.
Kurze Antennen
Der Empfänger ist für lange Antennen
ausgelegt und übersteuert
auch nicht bei den höheren Signalpegeln einer
Langdrahtantenne. Aber
es sollte einmal versucht werden, ob eine kurze Stabantenne auch
reicht.
Dazu ist ein kleiner Vorverstärker erforderlich. Die folgende
Schaltung
arbeitet breitbandig im ganzen Kurzwellenbereich. Die verwendete
Antenne
ist nur 30 cm lang und besteht aus 0,5 mm dickem Schaltdraht. Mit
dieser
Antenne wurden in einem kurzen Test folgende Stationen empfangen:
DW-6180,
BBC-7320, RTL-6095, RTL-5990 und VOR-15780. Die Pegel waren
vergleichbar
mit denen der Langdrahtantenne. Aber der Störabstand war wegen
der
größeren Störungen im Haus schlechter, so
dass es zu mehr
Aussetzern kam.

RTL DRM-2 auf 5990 kHz: Beim Betrieb ohne Vorselektion trifft zufällig ein sehr starker kommerzieller Digitalsender bei 6900 kHz auf die Spiegelfrequenz. Zieht man die Empfangsfrequenz um 2 kHz nach oben, erscheint das DRM-Spektrum bei 10 kHz, während das Spiegelsignal aus dem Nutzsignal herauswandert. Im Bild sieht man das etwas 2 kHz breite Signal der störenden Spiegelfrequenz. In dieser Einstellung erhält man of ein wesentlich besseres SNR und weniger Aussetzer.

Frequenzeinstellung über den USB: Viele Laptops haben keine RS232 mehr, sondern nur noch eine USB-Schnittstelle. Die bisherige Software lief nicht mit einem USB/RS232-Adapter. Der Grund liegt im Timing, die Schnittstellenleitungen können über den Adapter nicht schnell genug gesteuert werden. Deshalb kommt hier ein verändertes Programm, das langsamer auf die virtuelle COM-Schnittstelle zugreift. Der Abstimmvorgang dauert jetzt ca. eine halbe Sekunde. (siehe auch USB mit DREAM)
Download: DRMUSB
(drmusb.zip, 162 KB,
updated 8.6.04)
AMSSB.exe für den DRM-Empfänger: Diese kleine Decodersoftware wird in www.elexs.de vorgestellt und zum Download angeboten. Der Empfänger wird dadurch zu einem universellen Kurzwellenempfänger für unterschiedliche Betriebsarten. www.elexs.de/drm5.htm
Keramikresonator CQ470M: Anscheinend gab es (stand 25.5.04) Lieferschwierigkeiten mit dem ZTB470E. Wer den Resonator z.B. bei Reichecht bestellte, bekam u.U. den Ersatztyp CQ470M. Er schwingt in der Schaltung um ca. 2 kHz zu tief, was zwar mit DREAM keine Probleme macht, aber trotzdem unschön ist, weil man relativ nahe an die Filterflanke kommt. Man sollte dann C16 von 470 pF auf 220 pF verkleinern, um wieder auf 467 kHz zu kommen. Dann erscheint das DRM-Signal recht genau bei 12 kHz. Juli 2004: Der ZTB470E ist wieder bei Reichelt zu bekommen.
Aktive
Innenantenne: In ELEXS
findet man jetzt eine kleine Antenne mit zweistufigem
Antennenverstärker.
Es ist eine Kombination aus einer abgeschirmten magnetischen Loop und
einer
Stabantenne mit Ausmaßen, die gut in ein Bücherregal
passen.
Die Loopantenne hat eine deutliche Richtwirkung mit zwei Maxima in Längsrichtung. Man kann also durch Drehen der Antenne das Maximum suchen oder wahlweise Störsender ausblenden. Die Stabantenne hat für sich genommen eine Rundcharakteristik ohne jede Richtwirkung. Wird sie jedoch zusammen mit der Loop betrieben, addieren sich beide Signale. Wegen der Phasendrehung zwischen elektrischem und magnetischem Feld und ergibt sich in der Summe ein einzelnes Maximum. Für ein ausgeprägtes Minimum in Gegenrichtung muss die Stabantenne experimentell so eingestellt werden, dass sich beide Spannungen gleichen. Die beste Richtwirkung wird bei einer eingestellten Länge von ca. 40 cm erreicht.
Die Aktivantenne brachte im Durchschnitt ähnliche Werte wie eine 10 m lange Drahtantenne im Freien. In einzelnen Fällen war die Innenantenne wegen ihrer Richtwirkung klar überlegen. So konnte z.B. die DRM-Station der Deutschen Welle in Sackville (Kanada) mit der Innenantenne besser empfangen werden.
Verbesserungsvorschlag: Der folgende Beitrag erschien in Jogis Röhrenbude: Ein neuer ZF Verstärker für den Elektor DRM Empfänger von René Schmitz
Erweiterung: Dieter Liebl stellt in Jogis Röhrenbude seinen ZF-Zweig für AM und SSB vor. Ein TCA440 sorgt für die Verstärkungsregelung und dient als Produktdetektor mit einem abstimmbaren BFO. Die Erweiterung macht den DRM-Empfänger fit für die analogen Betriebsarten. www.jogis-roehrenbude.de/Leserbriefe/DRM-Extender/drm_extender.htm
DSP IF von Vittorio De Tomasi, IK2CZL ist ein hervorragendes Programm für den Empfang von AM, SSB und CW über die PC-Soundkarte. Die Software kann für eine 12-kHz-ZF initialisiert werden und arbeitet sehr gut mit dem DRM-Empfänger. Man kann die Filterbandbreite und die BFO-Lage frei einstellen. Die Abstimmung erfolgt extern z.B. über DRM.EXE. www.detomasi.it/
DRM-Discoverer 1.9 von Karsten Knütter: Dieses Programm zeigt wie der Stations-Dialog in DREAM die gerade aktiven Stationen an und ermöglicht die Abstimmung per Mausklick. Es werden zahlreiche Empfänger unterstützt, darunter auch der Elektor-RX. Man kann die ZF-Abweichung eingeben, die automatisch korrigiert wird. Außerdem kann man in der Ini-Datei speziell für diesen Empfänger und den Einsatz über einen USB/RS232-Adapter eine Verzögerungszeit angeben (z.B. Elektor Delay=4000). Der DRM-Discoverer ersetzt damit praktisch das Programm DRM.EXE und auch die USB-Version DRMUSB.EXE. Es bewährt sich vor allem im Einsatz mit dem DRM Software Radio, denn nun hat man beides: Bequeme Abstimmung und Stereo-Sound! Download und Informationen findet man hier: home.arcor.de/carsten.knuetter/drm.htm
DREAM
über USB/RS232-Adapter
Viele Notebooks haben nur noch eine USB-Schnittstelle. Mit
einem üblichen
Adapter gab es oft Probleme, weil die Pegeländerungen an den
Leitungen
DTR und RTS verzögert übertragen werden. Mit DRAEM
geht es trotzdem.
Getestet wurde mit der Version 1.11 an einem "ATEN USB to Serial Cable"
unter Windows XP. Die virtuelle Schnittstelle wurde im
Gerätemanager
auf COM2 gelegt. Und siehe da, es funktioniert! Das Oszilloskop zeigt
einen
Taktimpuls in 8 ms. Die Übertragung ist also langsam,
funktioniert
aber für den Stationswechsel ausreichend schnell.
Mittelwelle
mit Ferritantenne
Ferritantennen bringen oft einen besseren
Störabstand, weil sie
weniger empfindlich auf die elektrischen Störfelder
im Haus reagieren.
Mit Drehkoabstimmung und einem FET als Impedanzwandler erhält
man
guten DRM-Empfang auf Mittelwelle. So konnte u.a. BBC auf 1296 kHz und
Radio Vatikan auf 1611 kHz decodiert werden. Klangbeispiel
von Radio Vatikan (vatican.mp3, 214 KB)

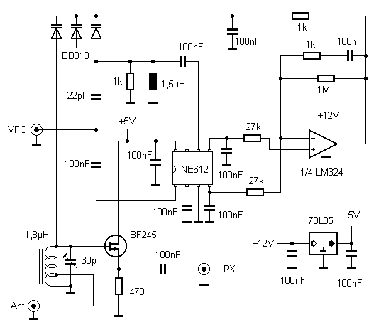
Automatisch abgestimmter Vorkreis
In Elektor 10/2004 habe ich einen automatisch abgestimmter Preselector für den DRM-Empfänger vorgestellt. Jetzt sollte die Schaltung noch einmal ordentlicher aufgebaut werden. Und dabei ist ein Fehler im Schaltplan aufgefallen. Die beiden Ausgänge des NE612 waren vertauscht. Hier die berichtigte Schaltung:

Die Schaltung wurde zusammen mit einer ALC aufgebaut und in Elexs genauer beschreiben: www.elexs.de/drm12.htm
Erweiterung für Langwelle und Mittelwelle
Harald Herchet (DH8HHA) hat den Empfänger mit der für tiefe Frequenzen modifizierten Erweiterung (www.elexs.de/drm13.htm) und einem Frequenz-Display ausgerüstet. Den kompletten Schaltplan findet man auf seiner Homepage: www.mydarc.de/dh8hha/
