Jemand
war ein DECT-Telefon ins Wasser gefallen. Beim Versuch es zu öffnen und zu
trocknen gab es eine Verwechselung mit einem zweiten Gerät. Außerdem kam es
beim Öffnen zu einer Beschädigung des Displays. Das Ergebnis ist jetzt aber
immerhin, dass ich zwei Geräte zum Zerlegen bekommen habe. Das Öffnen war ganz
einfach, alles ist zur zusammengeklickt. Und die Verbindung zum Display war
nicht gelötet sondern geklebt, und die Verklebung hatte sich gelöst.
Auf der Rückseite sieht man die Batteriekontakte und viele kleine
SMD-Bauteile. Aber wo ist denn eigentlich der ganze HF-Kram? Erst mit
der Lupe entdeckt man zahllose gedruckte Spulen, Stichlleitungen und
Anpassleitungen, alles rund um das zentrale IC SC14481. Und es gibt
einen Quarz, der unklar beschriftet ist. Wenn ich 2,4 V anlege,
schwingt er für eine Sekunde und wird dann abgeschaltet. Mit dem
Oszilloskop konnte ich gerade noch erkennen, dass er auf einer Frequenz
nahe 25 MHz arbeitet.
Kann man irgendwas davon noch gebrauchen? Ja, da gibt einen kleinen und
einen größeren Lautsprecher mit 120 Ohm und 8 Ohm. Außerdem gibt es ein
EEPROM 24C32 und viele kleine LEDs. Die Platine kommt jedenfalls
erstmal in meine Edelschrott-Sammelkiste.
19.1.26:
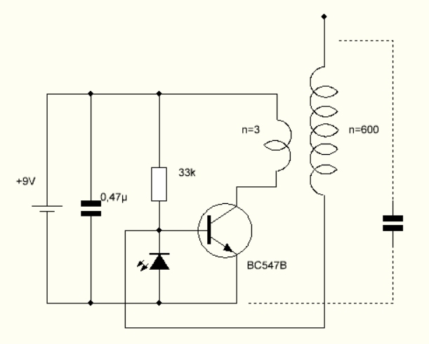
Ein Tesla-Transformator
Dieser Hochspannungstrafo stammt aus der Hintergrundbeleuchtung in einem
Flachbildschirm. Man erkennt mehrere getrennte Kammern für die
Hochspannungswicklung, um die nötigen Isolationsabstände zu erreichen.
Um daraus einen einfachen Generator zu bauen, habe ich die erprobte Schaltung
eines Teslagenerators verwendet. Ich musste nur die richtige Polung der
Primärspule herausfinden, dann hat es gut funktioniert. Bis ca. 12 V kann ich
anlegen, wobei dann ca. 200 mA vom Netzteil gebraucht werden. Ab ca. 4 V beginnt
die Glimmlampe zu leuchten. Dass sie nur einseitig angeschlossen werden muss,
beweist die hohe Ausgangsspannung.

https://www.b-kainka.de/bastel150.html
Am
Kollektor sieht man die Ansteuerung des Transistors. Der Oszillator ist
selbstgesteuert, wobei sich die Frequenz automatisch an die Belastung anpasst.
Am Ausgang
sieht man bei loser Kopplung mit einem Kabel in der Nähe des Ausgangs ein
komplexes Signal. Neben der hohen Frequenz der Ansteuerung entsteht eine
größere Schwingung mit deutlich tieferer Frequenz. Ich vermute, der Trafo hat
mehrere Resonanzfrequenzen, also gekoppelte Resonatoren, die diese Schwingungen
begünstigen.
Ein Oszillogramm
der Basisspannung zeigt Details der Ansteuerung. Man erkennt eine hohe Frequenz
und eine Modulation der Pulsbreite mit einer tieferen Frequenz.