DRM-Doppelsuper mit EF95Home Labor Röhren HF Logbuch Bastelecke

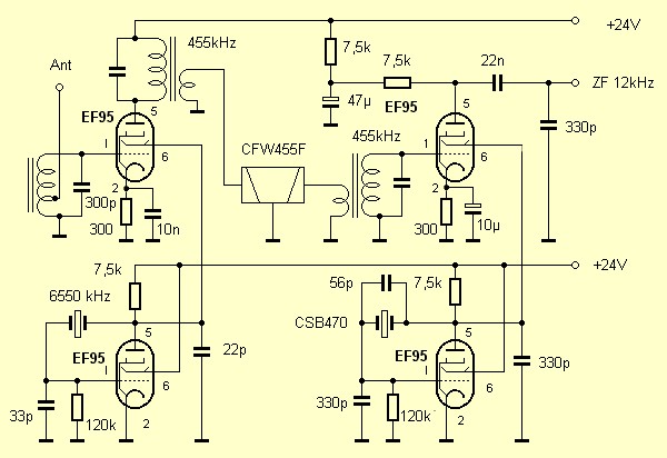
Die Schaltung wurde mit vier Röhren EF95 aufgebaut, weil diese Röhre so schön klein ist und sich bereits in einem Direktmischer bei geringer Anodenspannung bewährt hat. Alle vier Heizungen werden in Reihe an 24 V betrieben. Damit bietet es sich an, diese Spannung auch als Anodenspannung zu verwenden. Die erzielbare Verstärkung ist voll ausreichend.

Der Empfänger wurde für RTL-DRM auf 6095 kHz ausgelegt. Er besteht aus zwei Mischstufen mit zwei Kristalloszillatoren. Ein steilflankiges Keramikfilter CFW455F mit einer Bandbreite von 12 kHz sorgt für eine gute ZF-Selektion. Dank der hochohmigen Auslegung der Schaltung erreichen die Röhren eine gute Gesamtverstärkung. Die Empfangsleistung ist mit der des Elektor-DRM-RX vergleichbar und kann diese bei kurzen Antennen sogar übertreffen, weil der abgestimmte Eingangskreis eine bessere Anpassung ermöglicht.

Das entscheidende Problem ist die Beschaffung eines passenden Quarzes mit 6550 kHz. Aber ich hatte Glück. In meiner Bastelkiste fanden sich noch einige FT234-Quarze, und darunter auch einer mit der genau passenden Frequenz. Die Teile stammen aus alten amerikanischen Armeefunkgeräten. Dieser hier wurde am 13.9.1944 hergestellt, also wenige Tage nach dem großen D-Day. Klar, danach ging die Funkerei erst richtig los. Aber wahrscheinlich hat der Quarzschleifer in Amerika sich gedacht: Die Zeiten werden wieder friedlicher, und dann wird einer kommen und mit diesem Quarz ein Radio bauen, deshalb schleife ich mal besonders sorgfältig. Von DRM wusste er ja damals noch nichts, aber die Qualität ist nach 60 Jahren noch immer top.

Tatsächlich muss man schon viel Glück haben, genau diese Frequenz zu bekommen. Aber es geht auch mit einem Standardquarz von 6553,6 kHz, den man z.B. bei Reichelt kaufen kann, wie auch den Keramikresonator für 470 kHz, der in dieser Schaltung auf 467 kHz schwingt.. Die erste ZF liegt dann um 3.6 kHz zu hoch. Dies muss aber kein Problem sein, wenn man ein breiteres Keramikfilter einsetzt. Möglich ist z.B. das CFW455C mit einer Bandbreite von 25 kHz. Bei unverändertem zweiten Oszillator erscheint das DRM-Basisband nun um ca. 3 kHz tiefer bei 9 kHz. Die Dekodierung ist aber kein Problem für DREAM, das nicht auf 12 kHz angewiesen ist. Mit kleineren Kondensatoren im zweiten Oszillator kann man aber den zweiten Oszillator entsprechend höher abstimmen. Mit 12 kHz Ausgangsfrequenz kann auch das DRM Software Radio für Stereodekodierung eingesetzt werden. Beide Filtertypen für 12 kHz und 25 kHz Bandbreite bekommt man übrigens bei AK Modul-Bus.

Die Schaltung wurde quick and dirty ohne Fassungen auf einer kupferbeschichteten Platine aufgebaut. Die Kontakte stammen aus PC-Steckern. Schon nach der ersten kurzen Masseverbindung hat die Röhre guten Halt, die übrigen Verbindungen sorgen für noch mehr Festigkeit. Kleine Stückchen Streifenrasterplatine tragen die übrigen Bauteile.
Kommt dem Ingenieur die Aufgabe lösbar vor,
hebt das die Stimmung im Labor.
(Dietrich Drahtlos)
Branko Zupan:
Aufbau der Schaltung mit vier E180F
Wetterfax-Empfäner
mit zwei EF95 von Thomas Schmidt
Home Labor Röhren HF Logbuch Bastelecke